Jessnet´s system

Hur ser ditt mät- och/eller hemautomations-system ut? Dela med dig av hur just Ditt projekt ser ut och fungerar, eller hur dina planer ser ut för framtiden. Att läsa om andra är bästa inspirationen.
Kategoriregler
Vill du visa bilder i ditt inlägg? Använd funktionen "Ladda upp bilaga" nedanför textrutan!
Jessnet
Wannabe
Inlägg: 18
Blev medlem: 08 okt 2012, 15:09
Ort: Mantorp

Jessnet´s system

Inlägg av Jessnet »

Eller i alla fall dom jag skulle vilja att det är.

Kör sedan en tid styrning av lampor etc med hjälp av Tellstick Duo och Switch King.
Vill nu ta steget vidare med loggning av temp etc med hjälp av 1-wire.
Då jag inte kan så mycket om detta, förutom det jag försökt läsa mig till på nätet, så skulle jag behöva lite starthjälp hur jag ska planera och bygga mitt system.

Tanken är att jag ska börja med några sensorer för att lära mig mer och se så allt fungerar, för att sedan bygga på varefter.
Dock vill jag gärna dra grundkabelsystemet direkt för att sedan kunna grena ut.

Mina grundkundskaper i Linux och kompilering är starkt begränsad men jag är villig att försöka lära mig varefter.
Min befintliga hårdvara som finns till förfogande idag består av en NAS Qnap TS-419P som jag har som fillagringsstation idag, samt en ASUS EEE-Box som kör Win7 och fungerar som server/klient för Switch King.

Vill att vissa sensorer ska kunna skapa regler ihop med Switch King, samt att jag på en webbsida ska kunna visa aktuella och historiska värden.
Bäst att spara värden i en MySql-bas?

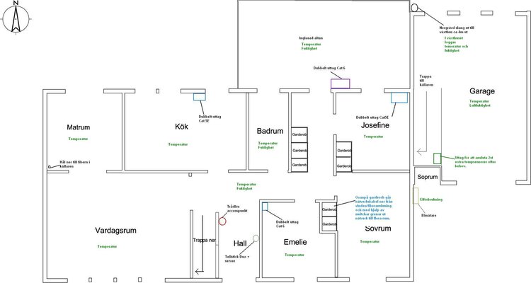
Huset har entréplan, källare, garage och vind, samt inglasad altan och växthus.
Har gjort en grov skiss var befintlig hårdvara etc. är placerad idag och vad jag, när allt är klart, vill kunna logga i dom olika rummen.
All befintlig nätverkskabel på entréplanet är draget via vinden.

Det jag initialt skulle behöva hjälp med är vad jag ska tänka på när jag drar grundnätet och lämpligt val av kabel, hubbar etc. samt vad jag ska satsa på för loggningsprogram.

Vore mycket tacksam för input!
Källarplan
Källarplan
Entréplan
Entréplan
Bättre att fråga och verka dum, än inte fråga och förbli dum.
klintan
Wannabe
Inlägg: 4
Blev medlem: 17 feb 2012, 17:46
Ort: Sverige

Re: Jessnet´s system

Inlägg av klintan »

Gällande program för loggning av 1-wire kör jag allt på samma Windowsdator som Switch King. Programmet jag kör heter LogTemp och kan göra grafer per dygn/vecka/månad. Det ska även kunna spara till databas, men jag har inte tittat på det ännu.
sonnyboy
Hemautomation - det är mer än en hobby
Inlägg: 311
Blev medlem: 25 feb 2011, 21:59
Ort: Västerås

Re: Jessnet´s system

Inlägg av sonnyboy »

Mitt förslag på program att logga med kommer att gå till BeyondMeasure, Med det kommer du att kunna göra så mycket mer än bara logga och få grafer! Desutom är det mycket roligare med fina grafer som man få komponera själv.
BeyondMeasure 1.10
HomeCenter 2
daromer
Hemautomation - det är mer än en hobby
Inlägg: 961
Blev medlem: 23 sep 2009, 09:31
Ort: Växjö

Re: Jessnet´s system

Inlägg av daromer »

Jag säger Linux men i ditt fall så är nog Windows en bra start.

Jag har dragit hela mitt nät i Cat5e kabel. Då kan jag köra antingen 1wire eller nätverk på den kablen. Sedan sista förgreningar kör jag med vanlig 4ledar kabel. Kommer inte ihåg namnet.

Köra en Aktiv hub är aldrig fel om du ska köra många sensorer. Jag nådde runt 70 sensorer och 250 meter kabel innan mitt nät brast. Nu kör jag runt 75 meter kabel per gren och 40 sensorer per gren ca. Kör med en vanlig aktiv huv och Linux hink med egna script. Håller på att övergå till en Rasperry Pi.

När det kommer till adapter så är det bara aktiv USB adapter som gäller. Samt att om du kör på en burk med dålig strömförsörjningen på USB använder dig av en aktiv USB hub med extern strömförsörjning. Tex många laptops ger konstiga fel när det blir lite störlek.

Kör du med en 1wire hub så har den inbyggd försörjning men den är i minsta laget när man kör 50++ sensorer och längre sträckor.

Kör man med cat5e har man fördelen att kunna skicka med en högre spänning ut till de noder som kräver extra ström.
PerM
Hemautomation - det är mer än en hobby
Inlägg: 822
Blev medlem: 23 feb 2007, 14:46
Ort: Vallentuna
Kontakt:

Re: Jessnet´s system

Inlägg av PerM »

Sonnyboy hann före mig, men jag säger så klart också BM :)
rhoddas
Tar hemautomation på allvar
Inlägg: 91
Blev medlem: 28 jan 2010, 16:07
Ort: gävle

Re: Jessnet´s system

Inlägg av rhoddas »

Jag tycker det ser intressant ut! Jag är helt säker på att du inte nöjer dig med det du initialt bygger utan kommer på att det här med hemautomation är fantastiskt roligt och då vill du såklart bygga vidare med andra funktioner och moduler. Därför tror jag att Beyond är ett lämpligt val! :D
Jessnet
Wannabe
Inlägg: 18
Blev medlem: 08 okt 2012, 15:09
Ort: Mantorp

Re: Jessnet´s system

Inlägg av Jessnet »

Ok, verkar som Beyond är ett bra alternativ för mig som inte är insatt i Linux och kompilering. Ska börja studera den lite närmare.
Ja, det stannar nog inte med det här när jag väl kommer in i det. Mitt största problem har alltid varit att jag rusar iväg och vill göra allt så avancerat som möjligt direkt vilket oftast slutar med att jag kör fast på vägen och tappar sugen.
Detta ska/får inte hända med detta :|

Idag går nätverkskablar för bredband och IP-TV från routern i källaren via kabelkanal i mitten av källarplanet i hela husets längd och för entréplanet så går dom på utsidan av huset upp på vinden till en switchpunkt ovanför en garderob och därifrån grenas ut via vinden till olika rum.

Gällande 1-wire systemets ”stamkabel” så har jag som jag ser det några alternativ.

1. Sätta Windowsburken i källaren där fibern går in och NAS etc.är placerad och sedan dra en grundkabel i kabelkanalen som går i mitten av planet hela vägen genom planet och in i garaget och växthuset och grena ut till varje rum från den varefter. Denna blir då ca 30m.
Från samma startpunkt gå genom golvet till entréplan och sedan sätta en kabelkanal i mitten genom hela planet som i källaren och grena ut varefter till olika rummen. Denna blir då ca 25m

2. Utgå från samma punkt enligt ovan och sedan följa samma vägar som befintliga nätverkskablar. Detta skulle ge betydligt längre utgreningar för entréplanet.

3. Utgå från mitten av entréplanet där Windowsburken är idag, dra ner en kabel genom golvet till källaren (finns hål i mitten av huset ner till källaren) och gå åt två håll två håll och grena ut varefter till dom olika rummen.

4. Någon annan lösning?

Fördelarna med alternativ 1 eller 3 är att förgreningarna till sensorerna för det mesta blir relativt korta då man ju inte vill sätta en tempsensor nära en yttervägg, eller är jag ute och cyklar?
Min vision är att dra en färdig stamkabel dirket och sedan bygga på varefter med förgreningar och sensorer.
Bättre att fråga och verka dum, än inte fråga och förbli dum.
daromer
Hemautomation - det är mer än en hobby
Inlägg: 961
Blev medlem: 23 sep 2009, 09:31
Ort: Växjö

Re: Jessnet´s system

Inlägg av daromer »

Du bör inte sätta en sensor för nära en vägg. Väggarna är i regel kallare än rummet i sig, framförallt i äldre hus.
rhoddas
Tar hemautomation på allvar
Inlägg: 91
Blev medlem: 28 jan 2010, 16:07
Ort: gävle

Re: Jessnet´s system

Inlägg av rhoddas »

daromer skrev:Du bör inte sätta en sensor för nära en vägg. Väggarna är i regel kallare än rummet i sig, framförallt i äldre hus.
Jag har satt mina sensorer i samma kapsling som befintliga termostater. Fungerar perfekt. Det finns även möjlighet att sätta offset om det behövs
daromer
Hemautomation - det är mer än en hobby
Inlägg: 961
Blev medlem: 23 sep 2009, 09:31
Ort: Växjö

Re: Jessnet´s system

Inlägg av daromer »

Givetvis går det. Men vill man ha den verkliga rumstempen så är det minst 20cm från en vägg.

Ivf ska man aldrig sätta på en yttervägg. (Om man inte har ett nyare hus)
I mitt hus skiljar det mellan 0-3 grader. Och sitter den strikt mot väggen upp mot 5 grader när det är som kallast :D
Videonisse
Tar hemautomation på allvar
Inlägg: 82
Blev medlem: 07 mar 2012, 22:09
Ort: Stockholm/Örby

Re: Jessnet´s system

Inlägg av Videonisse »

daromer skrev:Givetvis går det. Men vill man ha den verkliga rumstempen så är det minst 20cm från en vägg.
Nyfiken fråga, hur löser man 20 cm på ett snyggt sätt som frugan godkänner och barnen inte har sönder...?


Sent from my iPad using Tapatalk
daromer
Hemautomation - det är mer än en hobby
Inlägg: 961
Blev medlem: 23 sep 2009, 09:31
Ort: Växjö

Re: Jessnet´s system

Inlägg av daromer »

Jag sa inte att det var lätt :)

Men en bit upp så dom inte når och t ex vid en hylla.

Men ja nej det går inte alltid. Sätt det mot en innervägg och se ivf till att ha något isolerande till väggen. Tex gipsväggar kan vara lite kallare. Då slipper man sätta offset.
Quart
Moderator
Inlägg: 566
Blev medlem: 17 jun 2007, 21:14
Ort: Hindås
Kontakt:

Re: Jessnet´s system

Inlägg av Quart »

Apropå mjukvara tycker jag du skall kolla på Ubuntu och OWFS.
Jag kan inte mycket om Linux, men följer man guiderna här på temperatur så går det galant.
Kolla tex här http://wiki.temperatur.nu/index.php/OWFS_HowTo
Sedan är ju Linux och OWFS gratis, lägg sedan till RRD och du skapa grafer m.m hur enkelt som helst.
Jag läser idag av mina 1-wire prylar och med hjälp av ett PHP script putter jag in värdena i en MySQL databas och då kan du hitta på vad som helst kolla tex dessa el grafer http://www.sundshult.se/wxplugwise.php
Eller mina inomhus temperatur grafer http://www.sundshult.se/wxintemp.php

Sedan finns det massa kunningt och hjälpsamma människor här på forumet så man kan få bra hjälp av
Videonisse
Tar hemautomation på allvar
Inlägg: 82
Blev medlem: 07 mar 2012, 22:09
Ort: Stockholm/Örby

Re: Jessnet´s system

Inlägg av Videonisse »

@Qart: Hur har du valt att spara sensorvärdena i My SQL, en sensor per tabell eller alla i en gemensam tabell?


Sent from my iPad using Tapatalk
daromer
Hemautomation - det är mer än en hobby
Inlägg: 961
Blev medlem: 23 sep 2009, 09:31
Ort: Växjö

Re: Jessnet´s system

Inlägg av daromer »

Alla i samma tabell är självklarhet

man sparar isåfall: sensorid, datum, värde
Skriv svar