Sida 1 av 1
Enkel loggning av el-mätare
Postat: 08 jan 2011, 22:13
av perampere
Tänkte jag skulle dela med mig av min enkla lösning för att logga energiförbrukningen på elmätaren.
Som gammal elektronikingenjör tyckte jag det verkade lite för tillkrånglat med den LED-pulsdetektor + räknare som finns på
http://www.m.nu. Dessutom blir det ju en del pengar om man skall köpa klabbet...
Har med hjälp av 5 komponenter byggt en 1-wire ledpulsdetektor som fungerar U.A.
Den loggar dessutom båda lysdioderna på min elmätare (aktiv effekt & reaktiv effekt).
Som detektor använder jag fototransistorer som jag köpt på ebay för några tior.
Fördelen med dessa är att de är mycket känsliga och har nästan inget spänningsfall mellan kollektor & emitter vid belysning. Har monterat dessa i en bit trälist som jag borrat 2 st 4,5 mm hål i och fäst på elmätaren med "fästkuddar".
Jag har lagt fototransistorerna i serie med 2 st 10k motstånd mellan +5v och jord.
Jag tappar av pulserna in på de två kanalerna på en DS2423P+ som jag köpt monterad på kretskort från
http://www.m.nu för 218 kr. Än så länge är det bara en prototyp-installation så det ser ut som ett kråkbo men jag skall montera allt på ett minimalt kretskort och sätta det i en lite plastbox senare.
Har än så länge inte "tappat" eller fått någon "extra" puls från räknaren.
Bilder på kretsschema, prototypinstallation samt mätdiagram bifogas nedan.
Hopas det kan inspirera eller vara till hjälp för någon.
Re: Enkel loggning av el-mätare
Postat: 08 jan 2011, 22:46
av daromer
Sjyst.
Framförallt nice att du har en diod för reaktiv effekt också

Re: Enkel loggning av el-mätare
Postat: 08 jan 2011, 23:16
av Plutonium
Jag är alltid imponerad på hur man kan lösa saker med så enkla medel som möjligt. Mycket trevligt att se..
Bra jobbat!

Re: Enkel loggning av el-mätare
Postat: 13 jan 2011, 16:40
av tanner
Kollade lite på elfa efter fototransistorer men hittade inte den du angett.
Vilka krav ställs på den eller kan man mer eller mindre ta vilken fototransistor som helst?
ngn som rekommenderas?
Re: Enkel loggning av el-mätare
Postat: 13 jan 2011, 19:41
av Plutonium
Nu är jag lite novis när det gäller de olika effekterna etc.. Men kan någon förklara enkelt för mig vad just reaktiv effekt betyder.
Förklara gärna som du skulle göra för en tre åring 
Re: Enkel loggning av el-mätare
Postat: 18 jan 2011, 22:29
av citactiva
Inspirerande tråd!
Jag har köpt en räknare (v2.1) samt en led-pulsdetektor från m.nu.
Med detta hade jag tänkt logga huvudmätaren samt min luftvärmepump som jag har haft en 1-faselmätare på sedan jag installerade värmepumpen, jag tog för givet att den hade S0-utgång då det är en nyare digital modell.
När delarna anlände och jag skulle installera dem fick jag se att min 1-faselmätare saknade S0
Jag var helt inställd på att jag skulle beställa en extra led-pulsdetektor, tills jag fick syn på denna tråd.
Inte för att jag är snål, utan mer för att jag ville testa att göra en egen, sagt och gjort så letade jag efter vad jag hade hemma. Motstånd, en "fästmuff" med klister för buntband var vad jag fanns om verkade lämpligt.
Fototransistor köpte jag på
kjell.com
Jag testade först att köra som perampere gjort men misstänkte att det inte skulle gå eftersom jag kör med den färdiga räknaren och inte en lös DS2423P+, mycket riktigt gick det inte så jag slängde in en transistor också.
Nu funkar det finfint, extrakostnaden för att min elmätare inte hade S0 blev 19kr för fototransistorn, resten hade jag liggandes

Jag flyttade över den köpta led-pulsdetektorn till värmepumpselmätaren och satte min hemmagjorda på min huvudmätare, detta eftersom huvudmätaren har IR-diod (fototransistorn från kjell är för IR) och elmätaren för värmepumpen har gul diod. Funderade först om jag skulle försöka göra den "snygg", men den är ju väl dold i fasadskåpet och sådär jätteful blev den ju ändå inte.
Slänger med lite bilder och ett schema jag stulit från en tråd på beyond measures forum, det är dock lite modifierat efter hur jag kopplat (fanns ett 1MOhm motstånd mellan "ut" på fototransistorn och jord).
Re: Enkel loggning av el-mätare
Postat: 19 jan 2011, 10:05
av foods
Plutonium skrev:Nu är jag lite novis när det gäller de olika effekterna etc.. Men kan någon förklara enkelt för mig vad just reaktiv effekt betyder.
Förklara gärna som du skulle göra för en tre åring 
Nu ska jag försöka mig på att förklara något som jag inte är helt säker på att jag vet.
Aktiv effekt är "vanlig" effekt som kan beräknas utifrån U*I.
Reaktiv effekt uppstår bara i växelspänning. När man har reaktiva kretsar (som innehåller spolar och/eller kondensatorer) blir det en fasförskjutning mellan spänningen och strömmen. Det innebär att när spänningen är som högst är inte strömmen i sitt högstaläge (se
övre grafen i denna bild).
Eftersom (momentan-)effekten är U*I kommer fasförskjutningen innebära att den aktiva effekten blir lägre än vad den skulle varit om det inte var en fasförskjutning. Det kan man förstå om man tänker på att när spänningen är noll drar kretsen ändå ström från nätet (aktiv effekt då är U*I = 0*I = 0).
Den reaktiva effekten är den andra delen av det som kretsen faktiskt drar från elnätet. Privathushåll brukar inte betala för reaktiv effekt vad jag vet.
Re: Enkel loggning av el-mätare
Postat: 02 feb 2011, 22:49
av tanner
Fungerar det med vilken NPN-transistor som helst?
Såg att kjell.com hade ett kit med 100 blandade
Re: Enkel loggning av el-mätare
Postat: 02 feb 2011, 23:32
av bruka
BC847 (ytmonterad) använde jag till ovanstående schema
NPN general purpose transistors står det i databladet.
Re: Enkel loggning av el-mätare
Postat: 03 feb 2011, 09:05
av formula_0ne
Hej!
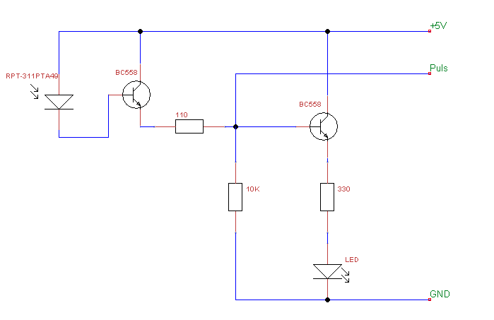
Inspirerad av tråden och med det faktum att jag hade en räknare men ingen tillgång till S0 så grävde jag lite i komponenentlådan.. Ville ha blink med diod så man kan se om det gav nån puls så jag gjorde som nedan..
De gamla skolelektronikkunskaperna är högst ytligt avdammade så kommentarer på konstruktion mottages gärna!

Fungerar klockrent iallafall..
/Tobbe
Schema:

- puls-detektor.png (10.98 KiB) Visad 17281 gånger
Färdigbyggt
Re: Enkel loggning av el-mätare
Postat: 03 feb 2011, 11:23
av mgh
Ser ju bra ut
Re: Enkel loggning av el-mätare
Postat: 09 feb 2011, 14:13
av tanner
citactiva skrev:Jag flyttade över den köpta led-pulsdetektorn till värmepumpselmätaren och satte min hemmagjorda på min huvudmätare, detta eftersom huvudmätaren har IR-diod (fototransistorn från kjell är för IR) och elmätaren för värmepumpen har gul diod.
Skulle en IR-fototransistor fungera på en gul lampa med tror ni?
borde inte även lite IR komma med i spektrat eller är dioder så tighta.
Om inte, någon som har tips på var man hittar fototransistorer och andra komponenter till bra priser? skulle behöva köpa hem en gott och blandatpåse med lite av varje

Re: Enkel loggning av el-mätare
Postat: 19 mar 2011, 18:05
av mgh
formula_0ne skrev:Hej!
Inspirerad av tråden och med det faktum att jag hade en räknare men ingen tillgång till S0 så grävde jag lite i komponenentlådan.. Ville ha blink med diod så man kan se om det gav nån puls så jag gjorde som nedan..
De gamla skolelektronikkunskaperna är högst ytligt avdammade så kommentarer på konstruktion mottages gärna!

Fungerar klockrent iallafall..
/Tobbe
Schema:
puls-detektor.png
Färdigbyggt
DSC_0052.jpg
Kompisen byggde ihop denna idag men BC558 ska vara 548 istället, då fick han till att funka, nu är nästa steg att få till kabel till elmätaren o in till servern

Re: Enkel loggning av el-mätare
Postat: 02 maj 2011, 15:03
av popunonkok
Fråga till Perampere om du läser detta.
Med bygget i första inlägget, får du värden direkt ur chippet eller krävde det några ytterligare inställningar?
Fråga till formula_One om du läser detta.
Är din pulsmätare kopplad till ett 1-wire system eller något annat. Jag såg ingen räknare eller liknande i dina bilder.
//Peter